HD (85) CORPS EXAM NOTES 2022 - full exam script, summarised legislation & case analogies
Subject notes for Monash LAW3112
Description
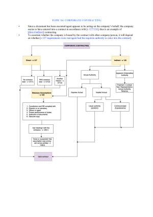
These notes enabled me to get a high HD (85) at the final exam. - Includes all topics from week 1 - 12. - Compilation of readings, lecture notes, case extracts and most importantly, quick summaries of all the lengthy legislation extracts covered in the course content - Colour coded topic-wise, clean, easy-to-navigate format. - Includes easy to follow flowcharts and diagrams for complicated topics - Director's Duties, Corporate Contracting etc. List of Topics: 1) Introduction to Corps Law 2) Incorporation and Effects 3) Constitution and Replaceable Rules 4) Corporate Contracting 5) Share capital, debt and dividends 6) Corporate Decision Making 7) Directors' Duties 8) Members' Remedies
Monash
Semester 2, 2022
97 pages
41,361 words
$44.00
11
Campus
Monash, Clayton
Member since
January 2022
- HD Evidence Exam Notes - easy to navigate scripts and case analogies.
- HD Property B Comprehensive Exam Notes - full exam script, summarised legislation & case analogies
- LAW4703 - HIGH HD (87) Introduction to Intellectual Property Exam Notes - 2024
- HD (85) Admin Law Exam Script / Notes with Case Summaries
- HD (82) LDR Exam Script / Notes with Case Summaries