90+ Evidence Law Final Exam Notes (with flowcharts) - Updated Syllabus
Subject notes for ANU LAWS2207
Description
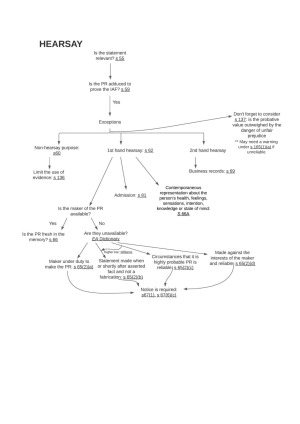
1. GENERAL NOTES 5 2. RELEVANCE 6 a. Is the evidence relevant? 6 3. FACTS AND PROOF 8 A. Legal burden of proof 8 B. Proof of facts 9 2. ADDUCING EVIDENCE (competence and compellability) 10 Is X competent to give evidence? 10 Can X be compelled to give evidence 10 3. OPINION EVIDENCE 12 A. General Rule - s76(1) 12 B. Does an exception apply? 12 4. COMPARISON EVIDENCE 19 5. CREDIBILITY EVIDENCE 23 6. HEARSAY 29 7. TENDENCY AND COINCIDENCE 40 1. Is the evidence relevant for tendency and coincidence? 40 2. Can the evidence be used for tendency or coincidence? 40 3. Has notice been given if it is going to be used for a tendency / coincidence purpose? 40 4. Is there significant probative value? 41 5. In criminal proceedings, does the probative value of tendency / coincidence outweigh prejudicial effect on defendant? 46 8. ADMISSIONS 48 A. Was the statement an admission? 48 B. Admissions hearsay exception (s81) 48 C. Is it a first-hand admission? (s82) 49 D. Does a safeguard apply? 49 9. IDENTIFICATION EVIDENCE 57 10. CHARACTER EVIDENCE 63 11. DISCRETIONS AND WARNINGS 65 A. S135: General discretion to exclude evidence 65 B. S137: Where the risk of unfair prejudice outweighs the probative value 65 C. S138: Exclusion of evidence obtained improperly 68
ANU
Semester 2, 2025
78 pages
22,860 words
$79.00
1
Campus
ANU, Acton
Member since
August 2024