summary notes and e-exam cheatsheet (includes a very comprehensive mindmap and maths equation for exam)
Subject notes for UniMelb ECON30019
Description
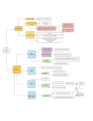
This notes start with a high level of summary mindmap that covers every examinable topics include concepts, theory and models etc. Then followed by a very detailed summary and explanation of all lectures, covers main concepts, theories, model and even solution model that is very easy to follow when answering questions. To get H1 grade for this subject, this note is all you need! Topic Cover: - Preference and Choice - Probability and Judgement - Choice under Risk and Uncertainty - Intertemporal Choice - Public Policy - Fairness and Social Preference
UniMelb
Semester 2, 2020
21 pages
4,000 words
$29.00
4