Equity and Trusts Notes
Subject notes for UOW LLB2270
Description
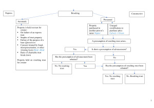
These notes are incomplete, but I am uploading them because the weeks that are covered are done well, and include a number of helpful flowcharts and tables to assist with answering problem questions. The topics covered are: - Resulting Trusts - Express Trusts - Constructive Trusts - Charitable Trusts - The Doctrine of Cy Pres - Fiduciary Duties - Priorities (Equitable and Legal) - Priorities (Common Law) - Powers, Duties and Rights of Trustees - Rights of Beneficiaries - Appointment and Removal of Trustees - Variation of a Trust - Extinguishment of a Trust - Remedies for Breach of Trust
UOW
Semester 2, 2019
30 pages
20,995 words
$29.00
1
Campus
UOW, Wollongong
Member since
April 2015