LAWS1161 Administrative Law FULL DETAILED EXAM NOTES (including ALL cases and FLOWCHARTS) DISTINCTION Trimester 3 2023
Subject notes for UNSW LAWS1160
Description
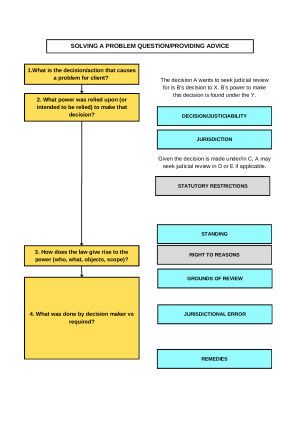
The notes are a comprehensive set of notes and flowcharts/steps for the following topics: Merits review Judicial review > The scope of judicial review - jurisdiction > Standing to seek judicial review > Obtaining reasons for administrative decisions > Misconceiving the nature or scope of the power > Procedural error > The grounds of review » Fact-finding errors » Improper delegation > Procedural fairness - the fair hearing rule » Procedural fairness - the rule against bias > Errors in the exercise of discretion > Improper purposes > Mandatory/ prohibited considerations > Fettering discretion and policies > Unreasonableness Jurisdictional error Remedies Statutory restrictions It was used for the in-person Term 3 2023 exam and was perfect to follow for the application of different grounds of judicial review, standing and remedies. This set of notes has been made using: Textbook: Judith Bannister, Anna Olijnyk and Stephen McDonald, Government Accountability: Australian Administrative Law (Cambridge University Press, 3rd ed, 2023). Casebook: Judith Bannister and Anna Olijnyk, Government Accountability: Australian Administrative Law Sources and Materials (Cambridge University Press, 2nd ed, 2023).
UNSW
Term 3, 2023
31 pages
12,946 words
$39.00
13