Comprehensive Torts Flowcharts - All Topics
Subject notes for UNE LAW131
Description
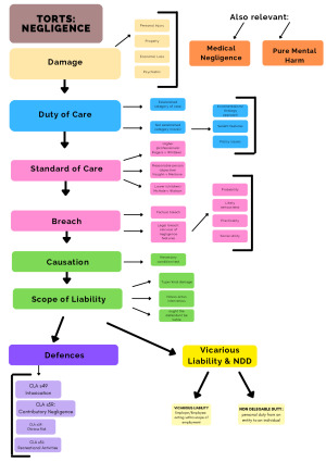
Comprehensive flow charts for every topic: Negligence: - Damage - Duty of Care - Standard of Care - Breach - Causation & Scope of Liability - Defences - Vicarious Liability and Non-Delegable Duty Compensatory Damages Trespass to the Person: - Assault - Battery - False Imprisonment Trespass to Land: - Trespass to Land - Nuisance
UNE
Trimester 3, 2022
11 pages
2,000 words
$29.00
9
Campus
UNE, Sydney
Member since
September 2021