Detailed lecture notes+case brief+ scaffold for Civil + Criminal (HD)
Subject notes for USYD LAWS1014
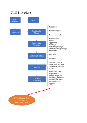
Description
The note includes detailed lecture notes, case brief for every case in the course outline and scaffolds. The note also provides some hits for the type of exam questions in the final exam. Hope it helps! All the best for your study.
USYD
Semester 1, 2017
70 pages
30,263 words
$44.00
15
Campus
USYD, Camperdown/Darlington
Member since
March 2016
Other related note